Si fa presto a dire “Democrazia”
Storia della parola più bella e abusata del mondo. Alla scoperta del perché nessuno la usa con cognizione di causa.
Negli ultimi anni siamo possiamo constatare un evento insolito nel panorama politico mondiale: facciamo sempre più referendum (troppi? chissà). Da semplice strumento di governo sono sempre più spesso esso stesso il governo e hanno accumulato diversi strati di retorica difficili da sbrogliare.
Anche con l’ultimo Referendum sulla Brexit, il problema è ritornato lampante. Da una parte c’è il gruppo di persone che ne osanna il risultato come trionfo della democrazia diretta e come soluzione a tutti i problemi difficili del mondo al grido di “il popolo ha deciso”, dall’altra il gruppo che pensa che abbiano vinto gli stupidi, che toglierebbero il voto ai vecchi, ai giovani, alle vedove di guerra e si lamentano di quanto sia “la democrazia è sbagliata”. Questi gruppi cambiano, vorticano e si scambiano di ruolo, ad ogni tornata elettorale, a seconda del risultato.
Chi ha ragione? La risposta forse è sorprendente: nessuno. Entrambi infatti confondono, causa ambiguità linguistica, il concetto di democrazia (l’azione astratta di governo che nasce dal popolo) con una delle sue possibili forme di applicazione (la serie di regole che permette di trasformare tale atto in una decisione pratica). Mentre la prima è un concetto quasi astratto, il secondo è un serie di regole decise da uomini. Il problema nasce dal fatto che la scelta delle regole con cui l’atto democratico si realizza in decisione oggettiva influisce sul risultato. Si può quindi criticare il processo senza criticare il concetto di democrazia, la quale vive su un piano indipendente.
Cerchiamo quindi di fare un attimo di ordine, guardando come sempre alla storia nostra maestra, per cercare di ristabilire finalmente un senso alle parole.
Democrazia e Maggioranza
Una forma molto comune di confusione è la differenza fra democrazia e “decisione a maggioranza”. Sebbene sia vero che la decisione a maggioranza rientri nell’arsenale democratico, non è vero il contrario, ovvero che “la maggioranza vince” sia di per se democrazia (ne tantomeno la sua forma più alta).

Il concetto era chiaro fin dai tempi di Polibio (circa 206 a.C., e bisogna sempre fidarsi di qualcuno nato a Megalopoli) che nel suo Histories coniò il termine oclocrazia (letteralmente, “governo delle masse”) per definire la forma patologica di democrazia in cui il governo è affidato alla sola decisione della maggioranza, la quale rischia di disinteressarsi delle opinioni e dei diritti della minoranza (è una mia perifrasi, in grecia non avevano il concetto di “diritto”, ma il punto era questo).
In breve, ma avremo più spazio per parlarne poi, Polibio considerava la democrazia come il raggiungimento di una decisione a favore della polis tutta, l’oclocrazia, invece, come il popolo che decide a favore della sola maggioranza.
Per capire come si è evoluto questo pensiero dobbiamo fare un salto indietro.
La Democrazia Diretta Ateniese
All’epoca la discussione sulla democrazia era molto accesa. Polibio, nella discussione sulle forme di governo, si rifà molto a Platone, che, come sapete, non era molto contento della democrazia che gli aveva condannato a morte Socrate. Sfortunatamente a quel tempo non c’era molta varietà. L’unica democrazia era la democrazia diretta ateniese con tutti i suoi pro e contro.

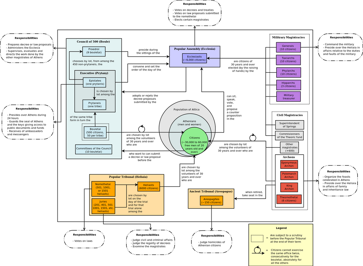
Il sistema ateniese era un complicato sistema di assemblee, elezioni, gruppi e sistemi per favorire la discussione e depotenziare “l’indole maggioritaria del popolo” ma alla sua base rimane una democrazia diretta. Tutti i cittadini (tutti i maschi possessori di terre) potevano proporre delle leggi, le quali passavano per un laborioso percorso che culminava in un voto dell’Ecclesia, l’assemblea popolare composta da almeno 6000 cittadini (sui circa 60000 totali). Il voto era eseguito a maggioranza semplice per alzata di mano il cui risultato era valutato “ad occhio” da un funzionario (il che, come potete immaginare, rendeva la cosa difficoltosa in condizioni di scarsa luminosità).
Fra il V e il IV secolo a.C., la democrazia ateniese si era già macchiata di scelte piuttosto discutibili che avevano minato la credibilità del sistema. Abbiamo già parlato della condanna a morte di Socrate, ma ci sono casi ancor più eclatanti:
- Nel 409 a.C., dopo la Battaglia delle Arginuse, l’assemblea popolare votò per la condanna a morte di 6 generali ateniesi su 8 che avevano fallito nel recuperare i sopravvissuti alla battaglia. La decisione, che era contro le leggi ateniesi, fu enormemente criticata a tal punto che la stessa assemblea finì per condannare chi aveva proposto tale mozione e alcuni dei suoi sostenitori nell’assemblea.
- Nel 427 a.C., in preda alla rabbia popolare, l’assemblea deliberò quasi all’umanità di giustiziare tutti gli uomini di Militene nell’isola di Lesbo e vendere bambini e donne come schiavi. Il giorno dopo la decisione fu’ revocata dalla stessa assemblea dallo stesso proponente della mozione, che si accorse dell’estrema severità della decisione. Fu un bel problema andare a fermare la nave che era già partita con l’ordine di genocidio. Fortunatamente però, arrivò in tempo.
Queste, e molte altre decisioni rimangiate, bislacche e voluttuose indebolirono l’idea di Democrazia. Platone fu’ forse il più importante critico della democrazia ateniese e scrisse pagine e pagine di scritti affascinanti che però si possono riassumere in un incredibilmente attuale “non possiamo far votare gli ignoranti”.

Come conseguenza di quel periodo, e con l’aumento della popolazione, la democrazia diretta ateniese si indebolì via via nei secoli a venire, spostando parte dei poteri ai corpi eletti quali il Concilio e introducendo vincoli a chi potesse partecipare all’assemblea popolare nel tentativo di arginare “le scelte irrazionali dei cives” tramite un maggiore equilibrio di poteri.
Platone confondeva anch’esso voto a maggioranza con democrazia, ma lo possiamo comprendere, il voto a maggioranza era l’unica democrazia che aveva vissuto. Di quel tempo però, forse la più profonda critica alla democrazia fu’ scritta da un autore anonimo in calce alla Costituzione degli Ateniesi
1. La democrazia [di Atene] non è il governo del popolo negli interessi di tutta la polis, ma l’interesse egoistico di una fazione sociologica.
Il testo segue con altre interessanti osservazioni, ma per il momento il nostro viaggio in grecia termina qui.
Demografia e Consenso
La democrazia Ateniese perse fascino come forma di governo per migliaia di anni. Il dibattito al riguardo, però, non si arrestò mai.
Durante l’illuminismo la democrazia tornò di moda. Quando importanti filosofi e politici illuministi si trovarono in condizioni di potere, però, non si ispirarono alla democrazia diretta ateniese, incapace di controllare il tumultuoso “mostro del popolo” da cui migliaia di anni di filosofia avevano messo in guardia, bensì ad una forma più elegante che traeva radici dalla res pubblica di Roma.
Il dibattito, che all’epoca prendeva la forma di democrazia contro repubblica (e che oggi sarebbe più corretto chiamare democrazia diretta contro democrazia rappresentativa) verteva decisamente a favore della seconda. Almeno agli occhi di alcuni esponenti illuministi, la repubblica offriva più strumenti per bilanciare i poteri a favore delle minoranze in una visione dello stato veramente equalitario.

Come esempio possiamo guardare a James Madison, padre costituente e quarto presidente degli Stati Uniti, che si trovò ad affrontare la questione accesamente nel momento in cui si era reso necessario scegliere una forma di governo per la neonata nazione. La democrazia diretta ateniese affascinava molti esponenti ma lui li mise in guardia numerose volte. In particolare scrisse:
“… democracies have ever been spectacles of turbulence and contention; have ever been found incompatible with personal security or the rights of property; and have in general been as short in their lives as they have been violent in their deaths.”
tradotto
Le democrazie [ricordiamo che si riferiva fondamentalmente al modello di democrazia diretta] sono sempre state teatro di turbolenze e dispute; sono sempre state incompatibili con la sicurezza personale e con il diritto di proprietà; e sono state, in generale, tanto brevi nella durata quanto violente nella morte.
Parole dure. Parole che però aprivano la strada all’adozione della democrazia indiretta o rappresentativa. Secondo Madison le ultime avevano gli strumenti per regolare le diverse fazioni, impedendo la tirannia della maggioranza e garantivano il benessere della totalità invece che delle sue parti.
Ma fra alcuni illuministi e filosofi cominciò a prendere piede anche l’idea che il problema della democrazia diretta non fosse intrinseco alla democrazia diretta in se, bensì alla serie di regole che la governavano. La democrazia diretta, inserita in un sistema coerente di regole avrebbe potuto funzionare, a patto che le decisioni non siano espressione della mera maggioranza, ma il frutto della ricerca di un consenso comune. Inizia cioè a delinearsi la differenza fra democrazia della maggioranza e democrazia del consenso.

Entrambe le situazioni avevano pro e contro e la discussione su quando utilizzare la prima o la seconda era sempre più accesa. Rousseau, il celeberrimo scrittore e filosofo francese catturò l’essenza della discussione in una frase: più la decisione che si deve prendere è importante e ha conseguenze a lungo termine più la decisione deve essere condivisa all’unanimità.
«Va contro l’ordine naturale che la maggioranza governi e la minoranza sia governata» — Jean-Jacques Rousseau avverte sui rischi del voto maggioritario.
Sebbene questa frase non fu inserita nel contesto delle forme di governo se non in tempi recenti, divenne presto uno dei cardini in molte istituzioni e meccanismi democratici. Ancora una volta, gli Stati Uniti che decidevano le proprie regole in quegli anni, fecero manbassa dei principi illuministi. È questo il motivo per cui la giuria americana può dichiarare un imputato colpevole solo all’unanimità, oppure perché molte istituzioni governative americane richiedono maggioranze di 2/3 o 3/4 per giungere a decisioni importanti.
Il concetto di super-maggioranza espresso da Rousseau è un concetto cardine della questione democratica di quegli anni. Pierre-Joseph Proudhon, altro filosofo francese del secolo successivo, porterà la questione ancora più all’estremo affermando addirittura che “l’unica forma di democrazia diretta accettabile è quella in cui la decisione della maggioranza non è vincolante per la minoranza, anche se unanime”.
Arriviamo quindi agli inizi del ‘900 con una visione più formale della democrazia, la quale si svincola dal sistema di voto abbracciando un sistema di pesi e contrappesi atti a garantire, almeno sulla carta, il bene della totalità del popolo e non solo della sua parte maggioritaria. La democrazia non è più definita dal mero atto del voto, ma dal sistema di regole che ne equilibra le parti. Si predilige, in pratica, la ricerca del compromesso e della discussione alla ricerca della maggioranza.
Alla luce di ciò, è interessante riguardare ad esempio riguardare al referendum sulla Brexit e chiedersi se esso rientri nella concezione democratica di Rousseau, Proudhon e degli altri fondatori del pensiero democratico illuminista.
Democrazia e Referendum
Ma torniamo ai giorni nostri e all’istituto referendario. Torniamo quindi alla domanda di partenza: il referendum è democrazia, o se preferite, la democrazia è referendum? Spero che alla luce di quello che ci siamo detti finora, vi rendiate conto che la risposta a tale domanda è più complessa di quanto sembra.

Come al solito il problema risiede nell’ambiguità della lingua e del fatto che oggi giorno mettiamo sotto la democrazia troppe cose. Se, infatti democratico è l’atto, in quanto interrogazione del popolo, non è detto che democratico sia il risultato, in quanto frutto di un sistema di regole arbitrarie.
Il referendum è diventato argomento caldo come risposta al fallimento della democrazia rappresentativa repubblicana che, in tempi di crisi e in tempi di decisioni impopolari, è percepito come lenta e distante dal popolo a causa dei vari livelli che separano la scelta popolare dal risultato.
Se la necessità di una forma di consultazione il più diretta possibile è necessaria e sacrosanta dobbiamo chiederci se il sistema tramite cui tale decisione è effettuata è adatto o no. Se è vero che la democrazia diretta per maggioranza semplice degenera in populismo e oclocrazia esistono meccanismi di democrazia diretta che non sono a maggioranza semplice e come tali, meno soggette a derive tiranniche.
Tuttavia, se guardiamo il sistema referendario più comune ai giorni nostri troviamo una risposta secca fra due opzioni a suffragio universale in cui la decisione della maggioranza relativa vince. Il risultato di tale sistema è espressione della volontà del popolo? Ancora una volta ci troviamo davanti a un dilemma. Cos’è la volontà popolare? Può il 50%+1 degli elettori rappresentare la volontà del popolo tutto lasciando un 50%-1 del popolo inascoltato? Più la decisione sottoposta è importante più il conflitto è sentito e il rifiuto democratico aumenta fra gli sconfitti lacerando il tessuto sociale sottostante. Rousseau docet.
A rendere tutto più complicato troviamo il trilemma della democrazia diretta che afferma che, dato un sistema democratico per prendere una certa decisione, se il corpo elettorale è sufficientemente grande, è possibile soddisfare solo due proprietà contemporaneamente delle tre proprietà base della democrazia:
- Partecipazione — ovvero la partecipazione della totalità degli elettori.
- Deliberazione — ovvero la proprietà che gli elettori siano informati in modo adeguato sulla propria scelta e consapevoli del loro voto.
- Uguaglianza — ovvero che ogni voto ha lo stesso peso nella decisione finale.
Tutte e tre le proprietà sono desiderabili, se non necessarie, in un voto democratico. Eppure non si possono soddisfare tutte e tre insieme se il corpo elettorale è troppo grande (ed è il motivo per cui gli unici esempi di democrazia diretta hanno un numero di abitanti estremamente limitato).
Il referendum moderno sacrifica ovviamente il principio di deliberazione data l’impossibilità di effettuare l’addestramento puntiglioso di ogni elettore, lasciando all’elettore stesso la responsabilità della propria istruzione. Questa è esattamente la crepa dove il sistema traballa e dove l’azione dei demagogi può colpire.
Esistono sistemi per depotenziare o addirittura aggirare il trilemma, purtroppo il sistema referendario attuale non è fra questi. Il sistema referendario attuale non è democratico secondo questa definizione (che come ricordiamo è piuttosto arbitraria), bensì una forma politica di argumentum ad populum (ovvero, qualcosa è vero perché la maggioranza pensa sia vero). Appare infatti, qualcosa di più vicino all’oclocrazia polibiana, alla tirannia della maggioranza paventata da Madison.
Conclusione
Il problema con il continuo ricorso al referendum a cui assistiamo ai giorni moderni non è di natura democratica, il problema risiede proprio nella non univoca definizione di democrazia la quale varia a seconda dal sistema decisionale scelto.
Abbiamo visto che esiste una sistema maggioritario, veloce e diretta ma dalle derive oclocratiche di oppressione della minoranza; abbiamo visto che esistono sistemi di consenso (indiretti alla Madison o super-maggioritari alla Rousseau) in cui si sceglie di raggiungere un risultato di compromesso che includa nel processo decisionale il popolo intero, a spese ovviamente della rapidità d’azione e favorendo il mantenimento dello status quo. Ed esistono molte altri sistemi decisionali moderni e non che spesso mai sono stati applicati a livello nazionale di cui lascio a voi il piacere della scoperta.
Tuttavia, seppure sia impossibile scegliere un sistema universalmente equo dobbiamo mantenere la consapevolezza che il sistema di voto influisce pesantemente sul risultato. Siamo stati abituati a considerare l’atto di mettere una croce su due scelte secche come democrazia, ma essa non èche la sua forma più prossima alla degenerazione. Come sarebbe andato il risultato della Brexit se avessimo adottato un referendum a super-maggioranza? O un lungo processo di ricerca del consenso? O un applicazione della democrazia deliberativa (per gli interessati, è una forma di decisione democratica diretta che punta al maggior consenso)? O un referendum a turno multiplo? O un referendum a punteggio (un sistema di voto in cui l’elettore pesa il suo convincimento fra i due estremi con un voto da 1 a 10)? Avremmo avuto decine di risultati diversi perché fondamentalmente è il sistema che fa il risultato.
Ma se la scelta del tipo di democrazia (o meglio, del sistema con cui essa passa dall’atto alla decisione) influenza il risultato, ha veramente senso parlare di parlare di “volontà popolare” sulla base di un risultato dipendente dal sistema di voto? Come scegliere il sistema più adatto al problema? Quando ha senso cercare il consenso e quando la maggioranza? Il risultato è democaratico secondo la democrazia deliberativa, o secondo la democrazia partecipativa? Quando minimizzare la tensione sociale e quando no?
Ci sono queste e mille altre domande in ogni singolo processo democratico. La risposta a queste domande cambia da persona a persona e da caso a caso. Ma sono le domande giuste, sono le domande per valutare il mondo, sono le domande per difendersi da coloro che parlano di democrazia con troppa leggerezza.
Approfondimenti
Un paio di spunti per gli interessati alla teoria democratica.
- Bessette, Joseph (1980) “Deliberative Democracy: The Majority Principle in Republican Government,” in How Democratic is the Constitution?, Washington, D.C., AEI Press. pp. 102–116.
- Tyranny and Legitimacy: A Critique of Political Theories (The Johns Hopkins University Press, 1979)
- A Przeworski, JM Maravall, I NetLibrary Democracy and the Rule of Law (2003) p. 223
- John Stuart Mill. On Liberty, The Library of Liberal Arts edition, p.7.